Protecting lives from climate change

Smart real-time UV monitoring system with solar energy

0
% Precisión
0
% Más económico
0
/7 Monitoring

Climate change is increasing UV radiation to dangerous levels

Increased UV Radiation

Ozone layer deterioration and climate change have increased UV exposure in Andean regions to extreme levels (UV index >14).

Workers at Risk

Thousands of workers in mining, agriculture and construction are exposed without adequate protection, increasing the risk of skin cancer and other diseases.

Lack of Alert Systems

Current solutions are expensive (>$4,000), not preventive and lack real-time alerts, leaving the population unprotected.

3,000+

Annual skin cancer cases in Peru related to UV exposure

IntiUV+: Smart technology to protect lives

Dispositivo IntiUV+
Patent registered

Autonomous real-time UV monitoring system

IntiUV+ is a smart device that measures ultraviolet radiation every 5 minutes, sending preventive alerts through a mobile app to protect people in public and work spaces.

Solar Energy

100% autonomous and sustainable

📱

Mobile App

Real-time alerts

🎯

95% Accuracy

Lab calibrated

🌡️

Multi-sensor

UV + Temperature + Humidity

☁️

IoT Cloud

Cloud data (ThingSpeak)

💰

Low Cost

$900 vs $4,000+

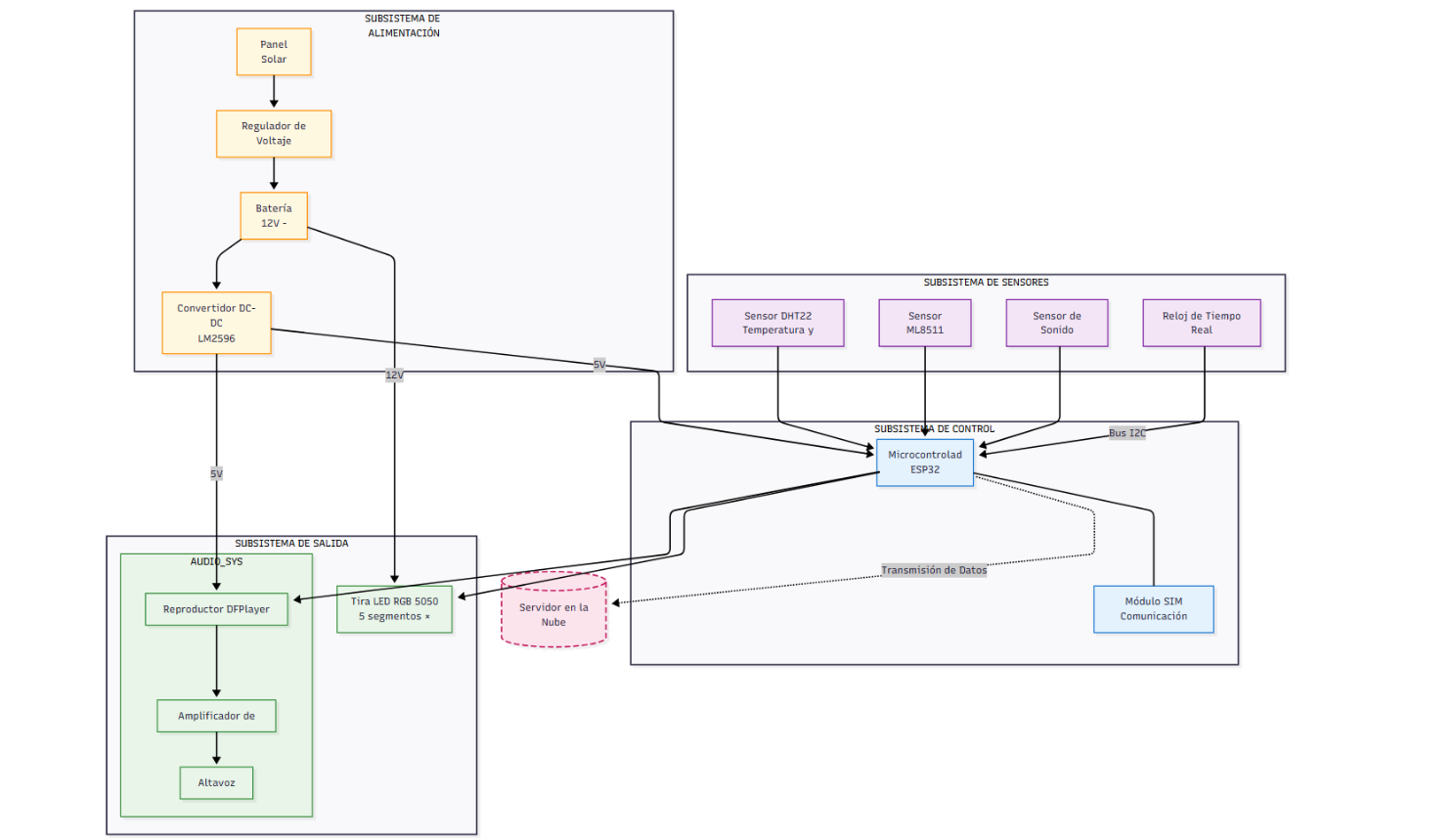
System Architecture

System Diagram Sensors & PCB

App UV inteligente: tu protección personalizada

Nuestra app está en desarrollo para ofrecerte una experiencia única: analizará tu tipo de piel con una foto, calculará tu tiempo seguro de exposición al sol según el dispositivo IntiUV+ más cercano y te conectará directamente con un dermatólogo. Todo en un solo lugar, para tu salud y tranquilidad.

  • Análisis de tipo de piel con foto
  • Tiempo de exposición solar personalizado
  • Alertas UV en tiempo real del dispositivo más cercano
  • Contacto directo con dermatólogo
  • App en desarrollo – ¡próximamente!
IntiUV+ App

Results that transform communities

0

Installed Devices

UNALM Campus - Lima, Peru

0

Daily Measurements

Data every 5 minutes

0+

Protected People

University community

0%

More Affordable

vs. current solutions

Real-time UV Data Dashboard

Live monitoring and data visualization from our installed devices

UV Dashboard

Active Installations

Instalación Puerta 1 UNALM

UNALM - Gate 1

Continuous monitoring since June 2025

Instalación Puerta Principal UNALM

UNALM - Main Gate

Protecting the university community

From idea to real impact

Presented at UNALM scientific exhibition, sponsored by Incubagraria

Winners with Prototype Business Scaling Award

Selected for business scaling - key strategic alliance

Winners with Prototype Business Scaling Award Team with Prize

First Peruvian company specialized in UV Early Warning Systems

Agreement to implement 2 devices on university campus

UNALM Alliance

Proposal for national UV monitoring network in open-pit mining operations

MINEM Meeting

2 IntiUV+ devices operational at UNALM - Main Gate and Gate 1

Main Gate Installation Gate 1 Installation

IX Meeting of Peruvian Scientists in Europe presenting IntiUV+ and community UV exposure awareness

Sinapsis 2025 Sinapsis Presentation

Sharing our knowledge with the scientific community

Research Week Presentation Exhibition Banner

Seeking new challenges to scale our solution internationally

Young meteorologists transforming prevention

Graduates from Universidad Nacional Agraria La Molina with over 6 years of friendship and collaboration

Naason Perez Rojas - CEO

Naason Milcerio Perez Rojas LinkedIn

CEO & Líder Técnico

CEO y fundador de IntiUV+. Experto en meteorología y prevención de riesgos climáticos, con experiencia en innovación tecnológica y alianzas estratégicas. Lidera la expansión de IntiUV+ para proteger comunidades a nivel internacional.

INTI Smart Team

Our Team

Johan Jean Pierre Montoya Huayhua Marketing & Sales - Market positioning and production scaling
Yulinio Oimas Mamani Research & Manufacturing - Hardware development and electronics
Jhelssyn Huayanay Quispe Scientific Research - Publications, calibrations, and technical validation

Institutions that trust our technology

UNALM
SENAMHI
MINEM
Incubagraria
CPTA
CIGERCLIM
CGTA
MINSA
MINSA

Scientific validation with SENAMHI

We are in the calibration process with Peru's National Meteorology and Hydrology Service to ensure maximum precision in our measurements and contribute to the national UV monitoring network.

SENAMHI Collaboration

NASA Space Apps Challenge - Collaborators

NASA Certification

Recognized as collaborators in NASA Space Apps Challenge, demonstrating our commitment to space technology and environmental monitoring.

Development Journey

Building prototype

Prototype Assembly

Testing

Electrical Testing

Work environment

Team Collaboration

Ready for pilots with Protechting

🏥

Health Sector

Health insurance companies and hospitals: prevention of skin cancer and UV-related diseases

  • Preventive programs for policyholders
  • Reduced claims
  • UV epidemiological data
⛏️

Mining

Mining companies: worker protection in open-pit operations

  • Occupational safety compliance
  • Real-time alerts
  • Monitoring network at mine sites
🏙️

Smart Cities

Local governments: early warning infrastructure in public spaces

  • Protected parks and plazas
  • Open data for citizens
  • Integration with municipal apps
🎓

Education

Universities and schools: student protection and awareness

  • Safe campuses
  • Preventive education
  • Collaborative research

Expansion Roadmap

1

University Network

5 universities in Lima

Q1 2026
2

Mining Sector

3 pilot operations

Q2 2026
3

Peru National Network

50 devices in 10 cities

Q3-Q4 2026
4

Latam Expansion

Chile, Bolivia, Ecuador

2027

Join the UV protection network

Interested in piloting IntiUV+ with us? Let's talk

📱

WhatsApp

+51 918 068 388
📍

Location

Lima, Peru

Request a demonstration

We install a pilot IntiUV+ device in 2 weeks (soon in less than 1 week)

Contact via WhatsApp

Response in less than 24 hours